Overview Process
Creating a website map.

Thinking how to organize different functional elements.

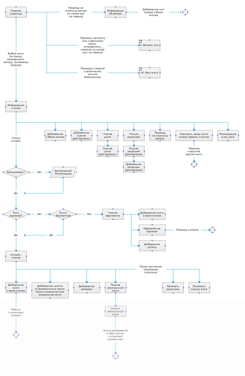
Building up the basic user scenario.

Putting together a functionality matrix and designing the composition of the templates.

Coming up with the first design concept.




The client likes the idea, but makes a decision to change the overall concept of the website. Now we are talking about a club for book lovers.
Agreeing upon a new concept. Starting to collect images.

Finding a new direction.



That’s almost it. Modernizing the look.

Laying out pages in compliance with the templates and the chosen design concept. Developing a book reading interface and the design of user shelves. Working on details.

Drawing and typesetting various interface elements.
