Overview Process
The end result must be a convenient interface for users to manage corporate mobile accounts. To achieve this, we decide to move away from traditional billing hierarchy and allow customers to create their own hierarchy based, for example, on the organizational model of the company. All operations are then applied to this custom hierarchy.
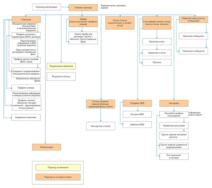
Planning the structure of the system.

Creating page diagrams and usage scenarios.

Working on the scenarios of unified authorization. Now the users can combine several access credentials in one account and switch between them without logging out.

Getting approval for all the layouts and starting to draw the design concept.

Thinking about skeuomorphism and drawing contract pages...

...and bills.

Drawing buttons, switches and other elements in all possible states.

Crafting other small things.

After the final approvals and corrections we finally have page layouts ready for typesetting and programming.

The client gives us three more large modules to be integrated into the management interface. Starting to work on the services catalog, the interface for corporate prepaid customers and for users of the Mobile Budget service.

The full set of layouts is ready.
